-

茅台罕见跌出前五!最新基金重仓股出炉
【导读】主动权益基金三季报重仓股大曝光,贵州茅台罕见跌出前五 中国基金报记者 若晖 三季度,A股市场...
bitop交易所官方网 2025-10-30 11
-

镇街周报|佛山“双节”文旅成绩单出炉,谁最吸睛
■互动 过去一周,佛山各个镇街都有哪些新闻值得关注? 镇街周报,你pick谁做头条?(可多选)1、...
bitop交易所官方网 2025-10-13 7
-

58亿元,东方财富实控人亲属再次转让,最新结果出炉!
【导读】东方财富实控人其实亲属再度转让股份,金额为58亿元 中国基金报记者 江右 总市值超4000亿...
bitop交易所 2025-10-10 10
-

10月金股出炉!13只个股获重点推荐
根据Wind数据,截至10月7日,已有26家券商公布10月金股名单,共有196家A股公司入围,属于半...
bitop交易所 2025-10-09 10
-

小米17系列跑分出炉:骁龙8 Elite Gen5实力超群
iMobile爱科技9月18日讯——小米17系列跑分信息陆续现身Geekbench数据库,目前已经出...
bitop交易所 2025-09-19 32
-

厉害了我的国!中美谈判结果出炉之际,中方甩出第二张“王炸”,这次还是没谈妥?
据报道,这几天中国和美国在西班牙马德里举行的第四轮经贸谈判,吸引了全球的目光。大家都在猜,两国谈什么...
bitop交易所官方网 2025-09-17 22
-

博士港姐冠军出炉,她还是前香港艺术体操队队员
8月31日晚,香港电视广播有限公司(TVB)主办的“2025香港小姐竞选决赛”在港举行。14位候选选...
bitop交易所 2025-09-01 21
-

林诗栋/蒯曼进4强,孙颖莎将战早田 | WTT瑞典大满贯今日赛程出炉
北京时间今天凌晨,WTT欧洲大满贯瑞典站结束了单打1/16决赛的争夺,男、女双打8强和混双4强也已出...
bitop交易所官方网 2025-08-21 30
-

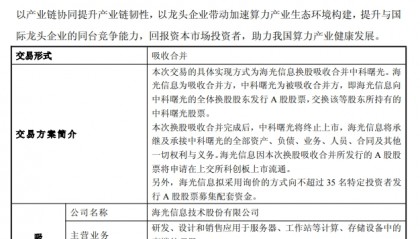
43万股民嗨了!688041、603019,千亿重组预案出炉,今日复牌
国内算力产业最大吸并案的具体方案终于出炉。 截至停牌前的5月23日收盘,海光信息和中科曙光的市值总计...
bitop交易所 2025-06-11 41
-

一季度GDP出炉:“经济第一省”悬念再起?
广东省的“全国经济总量第一省”地位,正受到江苏省的强有力挑战。最新出炉的统计数据显示,两者的差距进一...
bitop交易所 2025-04-23 48
